
一、項目基本情況
項目名稱:公司2026年購置煙支在線激光打孔裝置
項目編號:B202601BA2001767946352
首次公告日期:2026年3月27日
二、對已發布的招標文件做出如下變更:
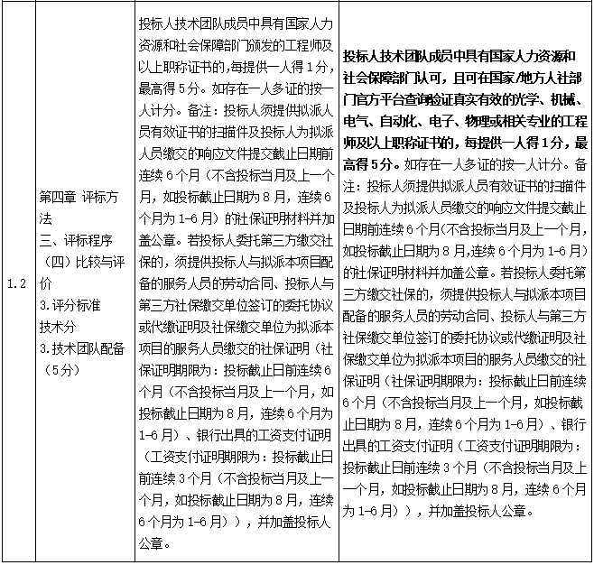
1、對第四章《評標方法》案例分和技術團隊配備作出如下調整:



2、由于以上修改,投標文件遞交截止時間和開標時間由“2026年4月22日09時30分00秒”調整為“2026年5月9日09時30分00秒”。
3、其他內容不變,特此通知!
三、各潛在投標人應實時關注相關網站了解項目有關內容,如因投標人未及時登錄相關網站了解項目有關的內容,從而導致投標無效的,由投標人自行承擔責任。
四、發布公告的媒介
本次變更通知同時在中煙電子采購平臺、中國招標投標公共服務平臺、中國采購與招標網、廣西中煙工業有限責任公司網、廣西同澤工程項目管理股份有限公司網上發布。
五、招標代理機構聯系方式
招標代理機構:廣西同澤工程項目管理股份有限公司
地址:中國(廣西)自由貿易試驗區南寧片區凱旋路16號五象總部基地廣東大廈十八層
聯系人:李婕妤、黃艷艷
電話:0771-2844410
電子郵件:GXTZZB@163.com
2026年4月16日
同澤股份公眾號